A Miskolc Holding Zrt. alapító-tulajdonosa Miskolc Megyei Jogú Város Önkormányzata, amelynek felhatalmazásával a holdingot az igazgatóság irányítja, az operatív vezetést a holding vezérigazgatója gyakorolja. A társaság tulajdonosi érdekeknek megfelelő, jogszerű és gazdaságossági értelemben célszerű működésének ellenőrzésére, valamint a társaság alapító okiratában rögzített kérdésekben az igazgatóság döntéseinek előzetes jóváhagyására hivatott a felügyelőbizottság, amelynek tagjait a város önkormányzatának közgyűlése jelöli ki, és amely testület kizárólag a rá vonatkozó jogszabályoknak és a közgyűlésnek van alárendelve.
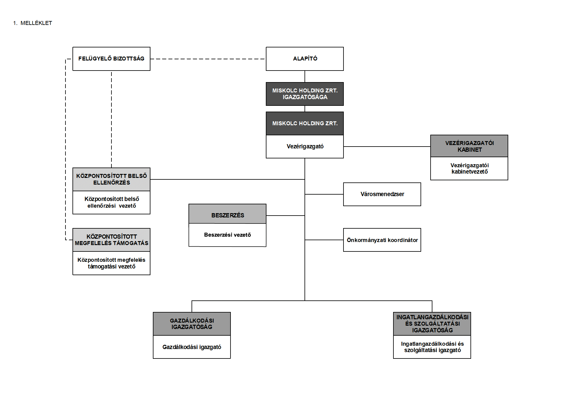
A Miskolc Holding Zrt. szervezeti ábrája:

A Miskolc Holding Zrt. igazgatósága:
A Közgyűlés által megválasztott tagokból álló Igazgatóság a Holding ügyvezető szerve, mely az Alapító felhatalmazásából irányítja a Holdingot.
2025. augusztus 1-től
- Soós Attila igazgatóság elnöke
- Madaras Péter igazgatósági tag
- Dr. Dienesné Dr. Juhász Renáta igazgatóság elnökhelyettese
- Dr. Dimény Imre igazgatósági tag
2024. október 7-től
- Soós Attila igazgatóság elnöke
- Kálóczi Imre igazgatósági tag
- Madaras Péter igazgatósági tag
- Dr. Dienesné Dr. Juhász Renáta igazgatóság elnökhelyettese
- Dr. Dimény Imre igazgatósági tag
2024. augusztus 24-től
- Varga István igazgatóság elnöke
- Dr. Dimény Imre igazgatósági tag
- Iván Tamás Tibor igazgatósági tag
- Bakosné Godó Barbara igazgatósági tag
2022. március 10-től
- Varga István igazgatóság elnöke
- Dr. Dimény Imre igazgatósági tag
- Iván Tamás Tibor igazgatósági tag
- Koleszár Péter András igazgatósági tag
- Bakosné Godó Barbara igazgatósági tag
2022. január 1-től
- Varga István igazgatóság elnöke
- Dr. Dimény Imre igazgatósági tag
- Iván Tamás Tibor igazgatósági tag
- Koleszár Péter András igazgatósági tag
2021. augusztus 30-tól
- Varga István igazgatóság elnöke
- Dr. Dimény Imre igazgatósági tag
- Iván Tamás Tibor igazgatósági tag
- Kamarás Miklós László igazgatósági tag
- Koleszár Péter András igazgatósági tag
2021. augusztus 27-től
- Dr. Dimény Imre igazgatósági tag
- Iván Tamás Tibor igazgatósági tag
- Kamarás Miklós László igazgatósági tag
- Koleszár Péter András igazgatósági tag
- Varga István igazgatósági tag
2021. július 22-től
- Kamarás Miklós László igazgatósági tag
- Dr. Dimény Imre igazgatósági tag
- Iván Tamás Tibor igazgatósági tag
- Koleszár Péter András igazgatósági tag
2021. június 15-től
- Kamarás Miklós László igazgatóság elnöke
- Dr. Dimény Imre igazgatósági tag
- Iván Tamás Tibor igazgatósági tag
- Koleszár Péter András igazgatósági tag
2020. szeptember 16-tól
- Kamarás Miklós László igazgatóság elnöke
- Dr. Dimény Imre igazgatósági tag
- Iván Tamás Tibor igazgatósági tag
2020. február 21-től
- Kamarás Miklós László igazgatóság elnöke
- Dr. Dimény Imre igazgatósági tag
- Iván Tamás Tibor igazgatósági tag
- Varga Zoltán igazgatósági tag
2019. november 21-től
- Kamarás Miklós László igazgatóság elnöke
- Varga Zoltán igazgatósági tag
- Dr. Dimény Imre igazgatósági tag
- Iván Tamás Tibor igazgatósági tag
- Szűcs Ferenc igazgatósági tag
2016. december 1-től
- Fritsch László Zoltán - igazgatóság elnöke
- Pálffy Kinga - igazgatósági tag
- Szélyes Domokos - igazgatósági tag
- Vécsi György - igazgatósági tag
2016. június 9-től
- Vécsi György - igazgatóság elnöke
- Pálffy Kinga - igazgatósági tag
- Szélyes Domokos - igazgatósági tag
- Fritsch László Zoltán - igazgatósági tag
2016. január 1-től
- Vécsi György - igazgatóság elnöke
- Beke Sándor - igazgatósági tag
- Egriné Hunyadi Edit - igazgatósági tag
- Fritsch László Zoltán - igazgatósági tag
2011. otóber 20-tól
- Vécsi György - igazgatóság elnöke
- Baghyné dr. Szeleczki Zsuzsanna - igazgatósági tag
- Beke Sándor - igazgatósági tag
- Egriné Hunyadi Edit - igazgatósági tag
- Fritsch László Zoltán - igazgatósági tag
2011. április 14-tõl
- Vécsi György - igazgatóság elnöke
- Baghyné dr. Szeleczki Zsuzsanna - igazgatósági tag
- Beke Sándor - igazgatósági tag
- Dr. Heidrich Balázs - igazgatósági tag
- Egriné Hunyadi Edit - igazgatósági tag
2010. október 28-tól
- Márkus Zsolt Endre - igazgatóság elnöke
- Baghyné dr. Szeleczki Zsuzsanna - igazgatósági tag
- Beke Sándor - igazgatósági tag
- Dr. Heidrich Balázs - igazgatósági tag
- Dr. Kaderják Péter - igazgatósági tag
2006 - 2010
- dr. Halmai Gyula - igazgatóság elnöke
- Tömösi Katalin - igazgatósági tag
- Balázs András - igazgatósági tag
- Juhász Imre - igazgatósági tag
- Pónus Ferenc - igazgatósági tag
A Miskolc Holding Zrt. elnök-vezérigazgatója:
- Soós Attila
A Miskolc Holding Zrt. felügyelőbizottsága:
- Dr. Nagy Ákos
- Demkó Dóra
- Sebestyén Csaba
- Dr. Kovács László
- Bacsóné Szamos Rita munkavállalói küldött
- Csengő Péter munkavállalói küldött

